进入2026年,中共除了已实施新修订的网络安全法及准备制订网络犯罪防治法,到了4月又突然全面升级封杀民众「翻墙」行为。专家表示,这是中共在内外危机加深之下,决策无理性的体现。
「翻墙」是指通过技术手段绕过网络审查或封锁,以访问被官方限制的网站等。在共产中国,这是民众获得自由信息的重要方式。
中共突全面升级网络管控
中共官媒报导,4月8日,中共网信办在北京举行全国网络法治工作会议,推进重点网络立法,拓展涉外网络法治建设。
连日来,海外社交平台流出多份中共内部文件,泄露新的动向。
一份中央网信办通知显示,4月16日在北京开学习中共党魁所谓「网络强国」的研讨会;另一份工信部的文件显示,4月7日举行了整治跨境数据联机的专题会议。(文件链接)
另外,一份由江苏网络服务商流出的《关于配合运营商全省网络安全专项治理工作的告知函》在网络传播。文件内容显示,相关部门正通过运营商体系,要求IDC(数据中心)服务商配合,全面直接强制禁止终端用户的境外访问。

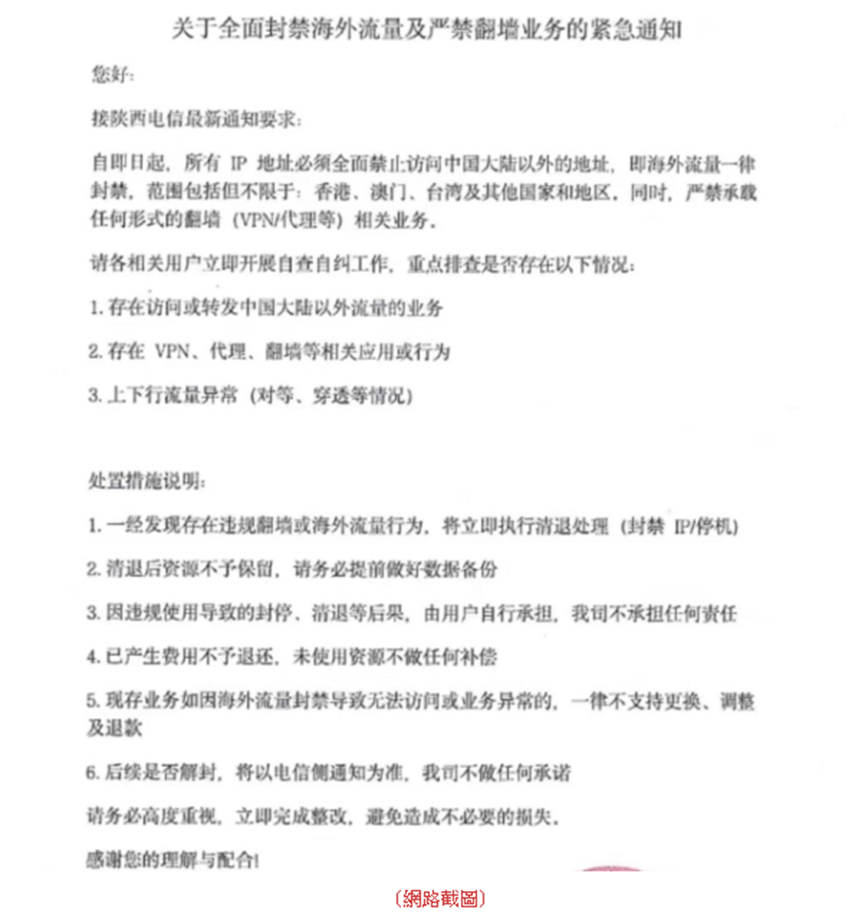
4月8日,网上流出一份《陕西电信关于全面封禁海外流量及严禁翻墙业务的紧急通知》显示,自即日起全面禁止访问大陆以外地址(包括港澳台),并严禁任何翻墙业务。

民众「翻墙」被打压
今年4月以来,中共在大肆打压民众翻墙行为。4月5日,有网民在中国社交媒体红迪发帖称:「大学同学因为翻墙被派出所请喝茶了。」
据悉,当事人登录teams时收到一个验证码,第二天派出所就打电话问他是不是下载了诈骗软件teams,让他去派出所配合调查。当事人去了派出所,发现警方计算机的反诈系统显示他收到了境外诈骗软件的验证码,随后派出所警察对他的所有app和银行卡号拍照并记录后发到他们内部群里。当事人担心以后所有的翻墙和转账交易流水都会被记录,购买VPN会员的记录也会被查到。
此前,2026年3月,一项编号为CN121691088A的技术方案进入公开程序。中共国家知识产权局披露的信息显示,该专利由福建紫讯信息科技有限公司于2025年10月申请,内容涉及识别计算机是否开启VPN等功能,目前已进入实质审查阶段。
动态网总裁:中共动作对自由门影响不大
长年致力于帮助大陆民众突破网络封锁的动态网络技术公司总裁比尔.夏告诉大纪元,他目前看到不同方面的信息,最相关的是说要服务商在发现有境外流量的问题时把账号关掉,这对国内把翻墙VPN服务做成生意、又是通过国内的服务商来处理的人带来很大影响,翻墙可以选择的工具会减少。
但他表示,最近这十几年中共政府不时会打压国内VPN商家,不清楚这次是不是会比以前做得更系统更全面。但是对于本来就是在海外的像「自由门」这种免费的服务,没什么影响。
自由门(Freegate)是一款免费的破网/翻墙软件,主要用于突破中国大陆的「防火长城」(GFW),帮助用户访问被屏蔽的海外网站、收发邮件等。由动态互联网技术公司开发。
比尔.夏表示,中共想阻止各式各样的翻墙或者传播自由信息的方式。但国内能把VPN的服务做成一个产业的人,肯定也会想办法应对。
近几天,在X平台上,许多网民反馈说,VPN用不了了。
账号「昨天」:「习近平这一波是要快退到朝鲜了。」
「Ziyousuiwo」:现在翻墙人太多,中共不好忽悠了,冲塔的太多。「你可以删一个人,然后不停有新的起来。任何独裁政权,集权政权都亡于财政崩盘。不过这是好事,中共这样干会让它的经费极速燃烧,又是返向加速。中共现在人人都是加速师,在总加速师带领下加速让中共崩盘。」
「请缨」:「有些鸟儿是注定不会被关在牢笼里的,它们的每一片羽毛都闪耀着自由的光辉!」
工信部针对苹果动作引疑
4月6日,据多家媒体报导,苹果公司已按照中共网信办的正式要求,将Block公司首席执行官Jack Dorsey(杰克.多西)推出的去中心化点对点(P2P)实时通讯应用Bitchat,从中国区App Store正式下架。同时,该应用在中国区的TestFlight Beta测试版本也已同步停止提供。据悉,苹果公司实际下架Bitchat的时间是2026年2月28日。
Bitchat是一款强调隐私和抗审查的去中心化通讯工具,此前曾在伊朗、尼泊尔、乌干达等地的抗议活动中被用于绕过网络封锁和组织沟通。其这种特性让中共恐慌。
另外,中共工信部4月3日发布通知声称,苹果iOS 13.0至17.2.1等产品有高危漏洞,攻击者通过短信、邮件或网页投毒等方式,向受害终端产品植入远程控制木马,窃取用户敏感信息,获取最高权限并控制,建议用户尽快通过升级系统版本和安装安全补丁等方式修复漏洞。但该通知引发网民猜疑。
X账号「ziyousuiwo」于4月5日发帖表示,很大可能是前几天Apple在没有报备的情况下,向部分中国大陆iPhone推送了Apple Ai的系统更新,这个漏洞很快修复。但是下载了Apple Ai的用户只要不更新系统,就能永久使用Apple Ai,所以中共官方才下场直接让用户升级,升级了之后Apple Ai就没了。
中共连抛网络「恶法」 提防海外来客
中共新修订的《网络安全法》已于2026年1月1日起施行,对跨境访问行为的监管明显加强。中共公安部1月底又公布《网络犯罪防治法(征求意见稿)》,加强对境外信息获取渠道的阻断。(先前报导:中共拟推网络新法案 法律界斥其违宪违法)
随着中共对「海外关系」防范的全面升级,体制内人员正面临前所未有的社交管控。大纪元记者日前采访发现,司法系统人员普遍回避与海外返华旧友会面。据知情公务员透露,此类接触已纳入报备与政审体系,中国社会管控正向「半封闭」状态转化。
分析:中共对内对外危机感加深
对于中共网络管控突然全面升级,中国问题专家王赫认为,主要跟中共对内对外的危机感加深有关。
他表示,今年以来,从美军活捉马杜罗,到对伊朗的军事打击,短时间让伊朗最高层官员集体消失。除了美军实力之外,在中共看来,就是委内瑞拉、伊朗,都有大批的「带路党」起作用。加上美国中情局几次发视频招募中共的官员、军人做内线。所以中共很紧张。「中共就在国内即刻要开始大规模的清洗活动。」
王赫分析表示,现在中共归结有三个动作,第一是严控翻墙访问海外网站;同时严控护照,很多民众出国更加困难;再者是海外华人回国跟国内人接触,也被严格限制。这显示出中共对内治理的严酷,造成一片风声鹤唳。「它就故意搞得人人自危,故意把这个调子拉得这么高。」
他认为,中共主要是避免委内瑞拉和伊朗发生的事情在它身上重演,因而采取的是预防性策略,并不是为了备战。「习现在对军方清洗,包括对军工的清洗,正是因为认识到中美之间战力的差距实在太大。中共不大可能在2027年对台发动军事作战。」
近年中共当局还在公开喊出「对外开放」,但又将所谓安全置于经济工作之上。王赫认为,中共所谓的要安全就是为了保政权,核心是保习,所以是选择性开放,而本身过去的改革开放就不涉及政治体制变革,是畸形的,现在更是成了形式。由于国内形势日益失控,外部压力加大,中共实际上又回到了毛时代的做法,不准翻墙、严控护照,对老百姓严加管束,就像过去不准偷听敌台一样。
「它自己都已经坐在火山口,内心快到了崩溃的边缘,所以很多事做得很极端的,没有理性。」王赫认为,中共政治上越来越向左转,越来越极端,最终会导致社会各阶层更无安全感,中国经济也会长期萧条衰落下去。

